集团首页|联系我们|管理入口
 
站内搜索:
1 2 3 4
就业信息 当前位置: 网站首页 >> 人才招聘 >> 就业信息 >> 正文

转发“四川西南航空职业公司招聘教师公告【34人】(川文理[2024]00002)”

作者: 来源: 发表于:2023-08-31 12:55:00 文章点击数:[]

图片



四川西南航空职业公司是2014年3月经四川省人民政府批准建立,由四川泛美教育投资集团有限责任公司举办的一所全日制普通高等航空类职业院校。公司位于四川省金堂县学府大道996号,占地总面积903.72亩,总投资近23亿元。公司实训中心设施先进,配置齐全,具备员工专业培训、区域航空院校集中实训、民航在职员工培训、航空科普等功能。公司积极构建移动互联网生态教育系统,教学功能完善,生活服务优质,创造了良好的育人环境。


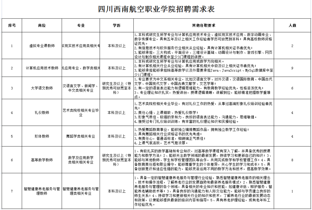
      具体招聘需求

图片

点击图片可放大


简历投递方式

联系人:卿老师

联系电话:028-61568031




版权所有 bevictor伟德官网·(中国)唯一官方网站 | 地址:四川省达州市达川区南滨路三段406号 | ICP备案号:蜀ICP备06020089号-1 、网警备案号:51170003000124